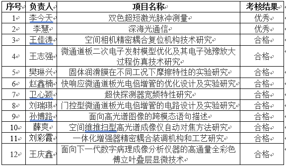
经研究生部组织评审专家审定,2022科创计划结题评审情况如下:

公示时间:2023年10月23日—2023年10月26日。
公示期有异议,请与西安光机所研究生部杨老师联系,电话:029-88862831。
备注:优秀奖励课题经费18000元,合格奖励课题经费8000元。
研究生部
2023年10月23日
西安光机所2022科创计划结题评审结果公示
经研究生部组织评审专家审定,2022科创计划结题评审情况如下:

公示时间:2023年10月23日—2023年10月26日。
公示期有异议,请与西安光机所研究生部杨老师联系,电话:029-88862831。
备注:优秀奖励课题经费18000元,合格奖励课题经费8000元。
研究生部
2023年10月23日